
SmartSurge is a Wi-Fi integrated surge protector that could potentially save you hundreds of dollars over a year's worth of energy bills. Navigate using the tabs at the top or scroll down for more information.
Our Team DocumentationPat McCullough came up with the idea back in November, and all of us thought it was feasible enough to work. Part of the first semester as well as most of the second semester was spent designing a fully functional product aiming to significantly reduce energy consumption for the user.
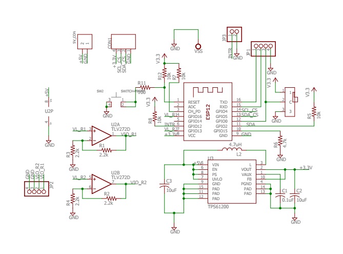
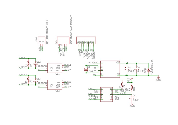
Joe Kosteck was in charge of building the physical model and putting together the Eagle board designs, Adam Rainey led the application development and webpage implementation, and Pat was tasked with connecting the two systems via Wi-Fi integration.
The subsystems were integrated using an MQTT Client and a server provided by Notre Dame, as well as a Wi-Fi chip within one of the boards. Various messages (current readings and power states) are communicated from the device to the application, and vice versa, through the MQTT client.
The application displays information such as current energy consumption, the current state of the device (On/Off), and user-generated schedules to facilitate the energy saving process. It also sends information to the device pertaining to power on/off schedules.
The problem that we intend to solves is reducing the considerable amount of energy wasted by electronic devices that are plugged in yet are not in use. These devices are usually left in due to the inconvenience that it takes to connect and then disconnect them to power every time that one wants to use the device. In order to reduce the energy wasted we intend to drastically reduce the amount of effort needed to connect and disconnect electronic devices from power sources.
Our proposed solution is a low-power surge protector that can be controlled wirelessly via WiFi and an MQTT client so that a consumer can control the surge protector from their phone. This involves turning it on or off, setting a specific schedule, and monitoring energy usage. The ability to monitor power consumption as well as the ability to turn power on or off wirelessly makes SmartSurge a viable solution to significantly decrease the amount of energy needlessly consumed by unused devices.
As previously mentioned, the SmartSurge mobile iOS application is able to both send data to and pull information from the surge protector. The data that is sent corresponds to signals that turn on or off the device, such as immediate power on/off commands and time-delayed power on/off commands controlled by a user-defined date. Received data relates to the device's energy usage and power states as well. Multiple screenshots of the application are in the gallery above.
Listed both above and below are the relevant documents from our project, including the weekly meeting agendas and notes, final reports and designs, and other relevant information.
Notre Dame Department of Electrical Engineering
University of Notre Dame
Notre Dame, IN 46556
Email: ee@nd.edu
Phone: (574) 631-5480