First Iteration
Populated first iteration of the PCB
Mexican free-tailed bats leave their caves every night to form a dense stream numbering in the millions, all traveling at a speed of approximately 25 mph. To prevent colliding with each other any other environmental factors, the animals continuously use echolocation, or biosonar, to navigate. However, we still do not now how the bats are able to echolocate while flying at high speeds, or how the signals do not jam each other.
To conduct research on the subject, our team designed and built an electronics package meant to be attached to a falcon. As the falcon flies through swarming bat colonies, the package will collect ultrasonic audio and video data from the bats. The ultimate goal of this project is to better understand how bats communicate with each other and avoid collision. Eventually this data may be used to develop a communications system to control mass numbers of drones.
Open the various files documenting our progress:
Below you can find pictures we took throughout our design and build process.
Populated first iteration of the PCB
Dremeling off extra sections on the PCB
Unpopulated second iteration of the PCB
Populated iteration of the PCB.
Wild celebration after loading a "blink" program.
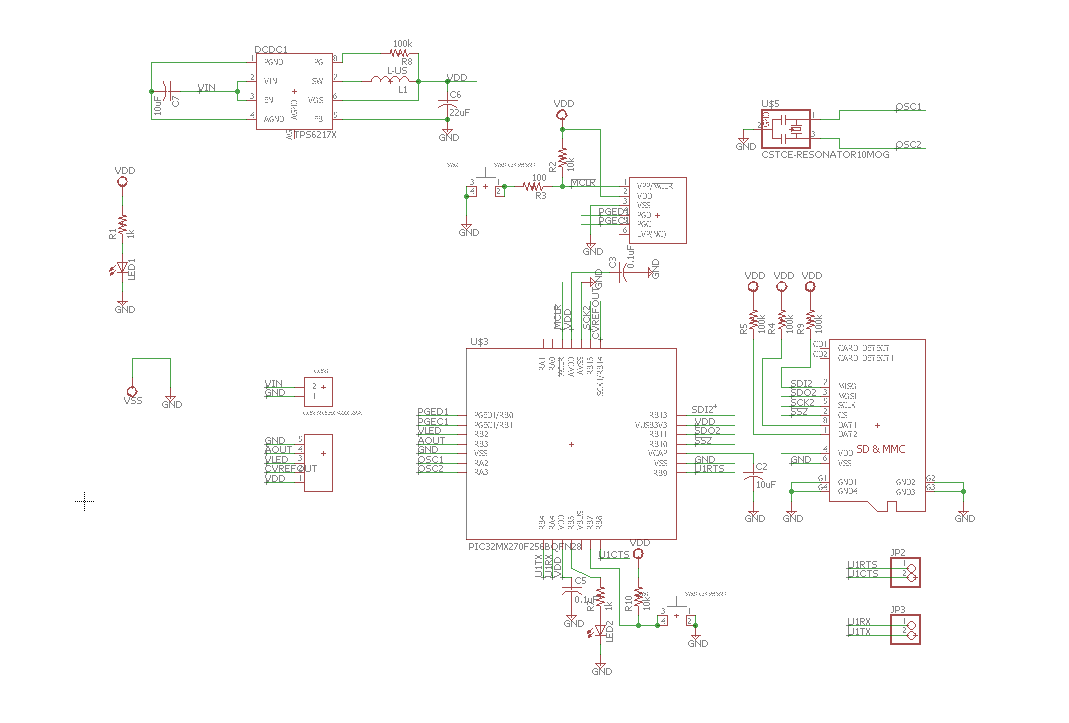
EAGLE Schematic of the larger board.
EAGLE Layout of the larger board.
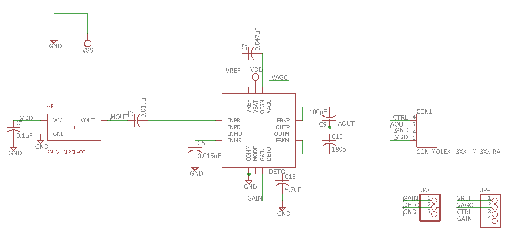
EAGLE Schematic of the smaller board.
EAGLE layout of the smaller board.
The female Harris's Hawk currently being trained.
A single free-tailed bat.
Our project was designed to be as efficient as possible in more ways than one:
Costing only $30, the FALCON pack is easy on your wallet.
The assembled pack weighs less than 30g, guaranteeing your falcon's happiness.
The FALCON pack only requires three DD batteries to be powered for a whole minute.
The microphone unit takes up a surface area of only 3.3 square inches.
Certified with an IP10 water-resistance rating.
The FALCON pack is the best falcon-attached ultrasonic microphone in the market.
Meet the team members and learn about their individual contributions.
Bill is a senior electrical engineering major at the University of Notre Dame. Bill headed the software development of the FALCON pack, implementing high-speed data transfer from the ultrasonic microphone, programming the microcotroller, and rowing a lot. After graduation, Bill is set to work for AT&T in their Technolodgy Development Program. In his free time, Bill enjoys rowing crew, watching videos of rowers rowing crew, and buying gear to help him row crew faster. Bill rows.
Alex is also a senior electrical engineering major at the University of Notre Dame. Alex developed the hardware for the FALCON pack and designed the custom printed circuit boards (PCB) used in the various prototypes. In the fall, Alex will attend the University of Colorado, Boulder to pursue a Master's Degree in Electrical Engineering, specializing in signal processing. In his free time, Alex can be found giving concussions to fools on the football field, giving concussions to knuckleheads on the rugby field, and making sure his cheerleading partner doesn't get concussions anywhere.
Albert has surprisingly made it this far as a senior electrical engineering major at the University of Notre Dame. He comes to the meetings.