Overall System Flow Chart
The overall system was made up of five major subsystems: User Interface, Internet, On/Off, Display, and Speaker. This flow chart shows how they interact.
The world we live in today has become a place of the fiercest competition, whether it is in sports, entertainment, or the job market. In order to be the best, one needs to allocate an extraordinary amount of time to their goals with little distraction. However, the advent of information technology tends to act like a dual-edged sword when it comes to work productivity; sometimes one can use the ease of information to help them complete a task, but it can also provide significant distraction. Ultimately one strives to be their best, but the interruption of keeping up with the daily news, or preparing for incoming weather can hinder one’s progress. Taking time throughout the day for these various activities can be extremely distracting and greatly cut into performance.
Along with information, people greatly value their appearance, spending approximately an hour a day in front of the mirror during their morning and night routines. This is a significant amount of time where important things are taking place, but the mind is not working. It would be extremely useful to spend that time on the phone or computer completing any of the tasks mentioned above, but unfortunately it is difficult to do so while preparing for the day. A product is needed that can allow a person to efficiently complete everything they need to do to prepare for the day, all in one place and at the same time.
The goal of the SmartMirror is to provide a single easy to access location for a person to receive all the information that could affect how they prepare for the day. Through the use of LCD displays and a two way mirror, weather, time and date, and news are available at a glance. Additionally, a user friendly interface, accessible from any WiFi enabled device, allows the user to easily setup the connection to their home WiFi, change the location from which they receive the weather, and select a source from which to receive the day’s headlines. By building these features into a mirror, which most people will already be using in their morning routine, it is possible to present this information in such a way that it will seamlessly blend together with the task of morning grooming.
Teague Kohlbeck- Teague was responsible for developing the User Interface Subsystem of the Smart Mirror. The user interface allows the user to connect the mirror to WiFi as well as input a location from which to get the weather. Additionally, the interface provides flexibility by allowing the user to choose what information to display on the screens.
Chris Rectenwald- Chris was in charge allowing the Smart Mirror to turn on and off, which required reading the voltage level from a passive infrared sensor , and turning ther mirror on or off accordingly. He also orchestrated the internet subsystem of the project. This subsystem requires the ability to parse data from the internet whether it be news from Yahoo!, Reuters, CNN and many more as well as weather and time from any zipcode in the world, and be able to communicate with the LCD displays.
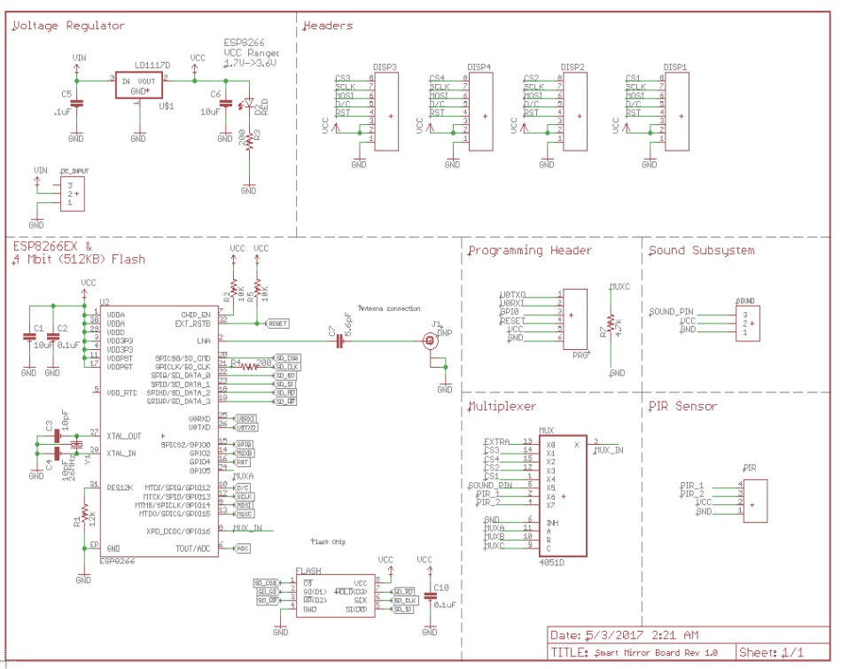
Ben Richmond- Ben helped design the board to allow the Smart Mirror to achieve its desired functionality as well as program the LCD displays to show the relevant information on the mirror.
Here are some of the features of our Smart Mirror Design.
Our Smart Mirror mirror is made out of acrylic for added durability.
The Smart Mirror has a user-friendly interface. This allows the user to set up the WiFi and choose a news source and a location from which to get the weather.
The Smart Mirror features 4 LCD displays that allow for easy access to the time, weather, and news headlines.
The Smart Mirror is able to connect to your home WiFi to keep you updated on time, weather, and news.
The Smart Mirror is powered by a regulated 5V wall wart power supply ensuring consistent power.
The Smart Mirror features a built in motion sensor that turns on the displays whenever a person walks up to use it.
The Smart Mirror has a built-in Bluetooth speaker allowing the user to play their favorite music directly from the mirror as they prepare for the day.
The overall system was made up of five major subsystems: User Interface, Internet, On/Off, Display, and Speaker. This flow chart shows how they interact.
The Internet Subsystem connects to the internet and parses weahter information. To test that it was working, we printed the parsed data to the monitor of the arduino interface.
The User Interface allows the to input WiFi SSID and password as well as select a location from which to get the weather and a source for news headlines. It is accessible when in "SETUP MODE" by selecting the generated hotspot and going to 192.168.4.1 in your web browser.
The data input by the user needed to be written into nonvolatile memory. To test that it was working, we printed the data written to EERPOM to the monitor of the arduino interface.
Here are a few of the icons that the LCD screens can display.
This Bluetooth speaker is mounted behind the mirror allowing the user to play music directly from the mirror.
Completely soldered PCB created for the Smart Mirror. The board is runs using an ESP8266 as the processor. An external antena was added to connect to WiFi.
This is the schematic for the PCB that runs the Smart Mirror.
This is the layout of the PCB for the Smart Mirror.
A two-way mirror film was applied over plexiglass in order to create the mirror.
A wooden stand was built to allow the prototype to be set upright. A full frame would be used in further development.
During our project safety was of the utmost importance to us.
If you have any further questions or concerns about this project, feel free to contact us at:
Teague Kohlbeck: tkohlbec@nd.edu
Chris Rectenwald: christopher.d.rectenwald.1@nd.edu
Ben Richmond: benjamin.o.richmond.19@nd.edu
A short essay on project completion by Teague Kohlbeck
There comes a point in every project where those who are participating must sit
back and wonder, "What is the point of going on?" or "Will this project ever be completed?"
or far more likely, "After all the hard work and countless sleepless nights that went into
the completion of this endeavour, has anything of value actually been gained?" As the
exhaustion from all the labor sets in, desperate for solace and seeing nothing but the
daunting work still unaccomplished, it might be tempting to believe that all has been in vain,
and compared to the entirety of the universe this is absolutely correct. Finish the
project, don't finish the project, sit in your room and drink until you can no longer
remember what it was that had you so concerned in the first place, all of these will indubitably
leave the same lasting impact. This does not, however, mean that all the blood, sweat, tears,
and other bodily fluids that went into the creation of the project were for naught. There is, if
nothing else, a certain rewarding sense of acomplishment that comes with bringing something to
completion. And even beyond that, if what you are doing has brought joy or utility to even a
single person then it is likely (although not certain, I don't know your life. You might be a
serial murderer, steal candy from small children (which is in all likelihood justified), or
be the kind of person who would write out a long nonsensical soliloquy on a website that
serves no purpose but to waste everybody involved's time) that you have left the world a
slightly better place than when you first entered it. So, is it really worth doing anything?
Absolutely not. However, if you are still inclined to finish whatever thing happens to have caught
your fancy, please take encouragement from the following inspirational messages:
"Gott ist tot" -Friedrich Nietzsche
"你蝴蝶" -Me
"Albert Lee once benched 135 lbs"