About Hybrid's Angels

From August 2007 to May 2008, a group of senior electrical engineering majors at the University of Notre Dame, known as the Lightning Riders, began construction on a series hybrid electric motorcycle.  Over the course of the year, they successfully converted a 1983 Yamaha Seca into a battery powered vehicle; however, they were unable to meet the ambitious goal of mechanical power system hybridization.  A new group of senior electrical engineering students, the Hybrid's Angels, have resurrected this difficult challenge and will attempt to resolve and enhance the existing electric motorcycle.

Ultimately, the Hybrid's Angels proved partially successful in achieving their goals.  They vastly improved upon the charging circuit built by the Lightning Riders; however, due to the imperfect nature of the AC output of the generator, this charging circuitry did not translate as seamlessly to full hybridization. 

System Flow Diagram

Project Flow Diagram

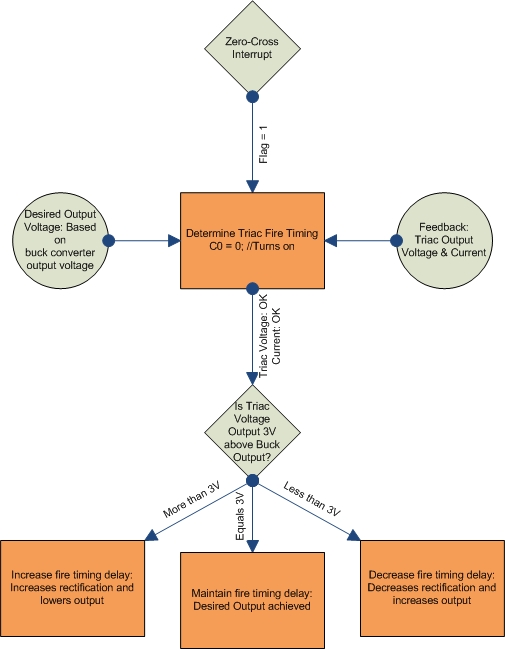
Charging Circuit Flow Diagram

Project Flow Diagram

Meet the Group

Jean Whitney

Jean Whitney Hometown: Georgetown, Kentucky
Residence: Cavanaugh Hall
Major: Electrical Engineering
Academic Interests: Microcircuit fabrication
Personal Interests: Ultimate Frisbee, Travel, Playing Guitar, Jewelry Making
Future Plans: Attend electrical engineering graduate school and travel around the world.
Comment: "Life is too short to be taken seriously."

Eric Schafer

Eric Schafer Hometown: North Attleboro, Massachusetts
Residence: Off-Campus
Major: Electrical Engineering
Academic Interests: Engineering and Medicine
Personal Interests: Golf, Football, and other sports
Future Plans: Hopes to put his engineering degree to use working for a medical technology company
Comment:

Old North Attleboro Proverb: “Champions are someone who gets up, even when they can’t.”

Ravi Fernando

Ravi Fernando Hometown: Arizona
Residence: Off-Campus
Major: Electrical Engineering
Academic Interests: Engineering, Intellectual Property Law
Personal Interests: Guitar, Basketball, The Linebacker
Future Plans: I would like to work as a teacher for a few years before going to law school
Comment: "If you get tangoed up - just tango on." 

Stephen Govea

Steve Govea Hometown: Unknown
Residence: Unknown
Major: Electrical Engineering and Philosophy
Information: None
Comment: None

Jeffrey F. Wolanin

Jeffrey F. Wolanin Hometown: Cleveland, Ohio
Residence: Zahm Hall
Major: Electrical Engineering
Information: None
Comment: None