About Hybrid's Angels
From August 2007 to May 2008, a group of senior
electrical engineering majors at the University of Notre Dame, known
as the Lightning Riders, began construction on a series hybrid
electric motorcycle.
Over the course of the year, they successfully converted a 1983
Yamaha Seca into a battery powered vehicle; however, they were
unable to meet the ambitious goal of mechanical power system
hybridization. A new group of
senior electrical engineering students, the Hybrid's Angels, have
resurrected this difficult challenge and will attempt to resolve and
enhance the existing electric motorcycle.
Ultimately, the Hybrid's Angels proved
partially successful in achieving their goals. They vastly
improved upon the charging circuit built by the Lightning Riders;
however, due to the imperfect nature of the AC output of the
generator, this charging circuitry did not translate as seamlessly
to full hybridization.
System Flow Diagram

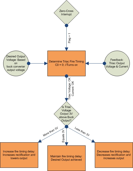
Charging Circuit Flow Diagram

Meet the Group
Jean Whitney
|
 |
Hometown: |
Georgetown, Kentucky |
| Residence: |
Cavanaugh Hall |
| Major: |
Electrical Engineering |
| Academic Interests: |
Microcircuit fabrication |
| Personal Interests: |
Ultimate Frisbee, Travel, Playing Guitar,
Jewelry Making |
| Future Plans: |
Attend electrical engineering graduate
school and travel around the world. |
| Comment: |
"Life is too short to be taken
seriously." |
Eric Schafer
|
 |
Hometown: |
North Attleboro, Massachusetts |
| Residence: |
Off-Campus |
| Major: |
Electrical Engineering |
| Academic Interests: |
Engineering and Medicine |
| Personal Interests: |
Golf, Football, and other sports |
| Future Plans: |
Hopes to put his engineering degree to
use working for a medical technology company |
| Comment: |
Old North Attleboro Proverb: “Champions
are someone who gets up, even when they can’t.”
|
Ravi Fernando
|
 |
Hometown: |
Arizona |
| Residence: |
Off-Campus |
| Major: |
Electrical Engineering |
| Academic Interests: |
Engineering, Intellectual Property Law |
| Personal Interests: |
Guitar, Basketball, The Linebacker |
| Future Plans: |
I would like to work as a teacher for a
few years before going to law school |
| Comment: |
"If you get tangoed up
- just tango on." |
Stephen Govea
|
 |
Hometown: |
Unknown |
| Residence: |
Unknown |
| Major: |
Electrical Engineering and Philosophy |
| Information: |
None |
| Comment: |
None |
Jeffrey F. Wolanin
|
 |
Hometown: |
Cleveland, Ohio |
| Residence: |
Zahm Hall |
| Major: |
Electrical Engineering |
| Information: |
None |
| Comment: |
None |