• Documents
    • High Level Design
    • Low Level Design
    • Final Report
  • Meetings
    • Agendas
    • Minutes
  • Technical Info
    • Code
    • Schematics/Layouts
  • Media

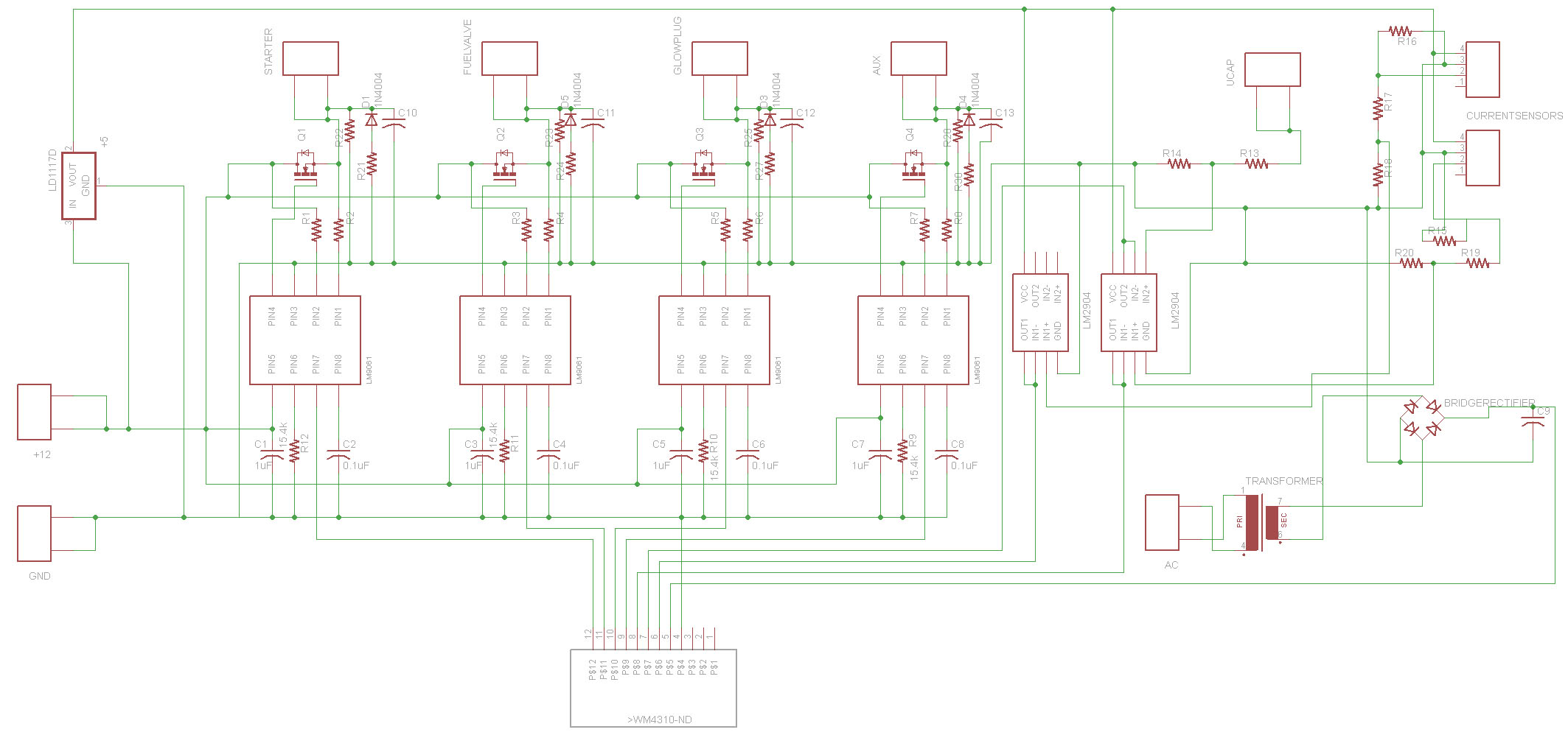
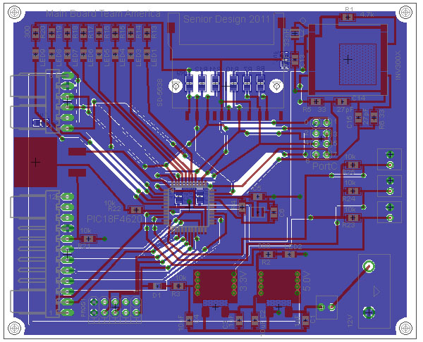
Team America Schematics and Layouts

Main Board

Schematic (JPG)

Schematic (EAGLE)

Layout (JPG)

Layout (EAGLE)

Auxiliary Board

Schematic (JPG)

Schematic (EAGLE)

Layout (JPG)

Layout (EAGLE)

© 2011 Team America. All rights reserved.