Team Telekinesis
Home
About
Team
Photos
Tech Documents
Proposals
Project Proposal
High Level Design
Board Design
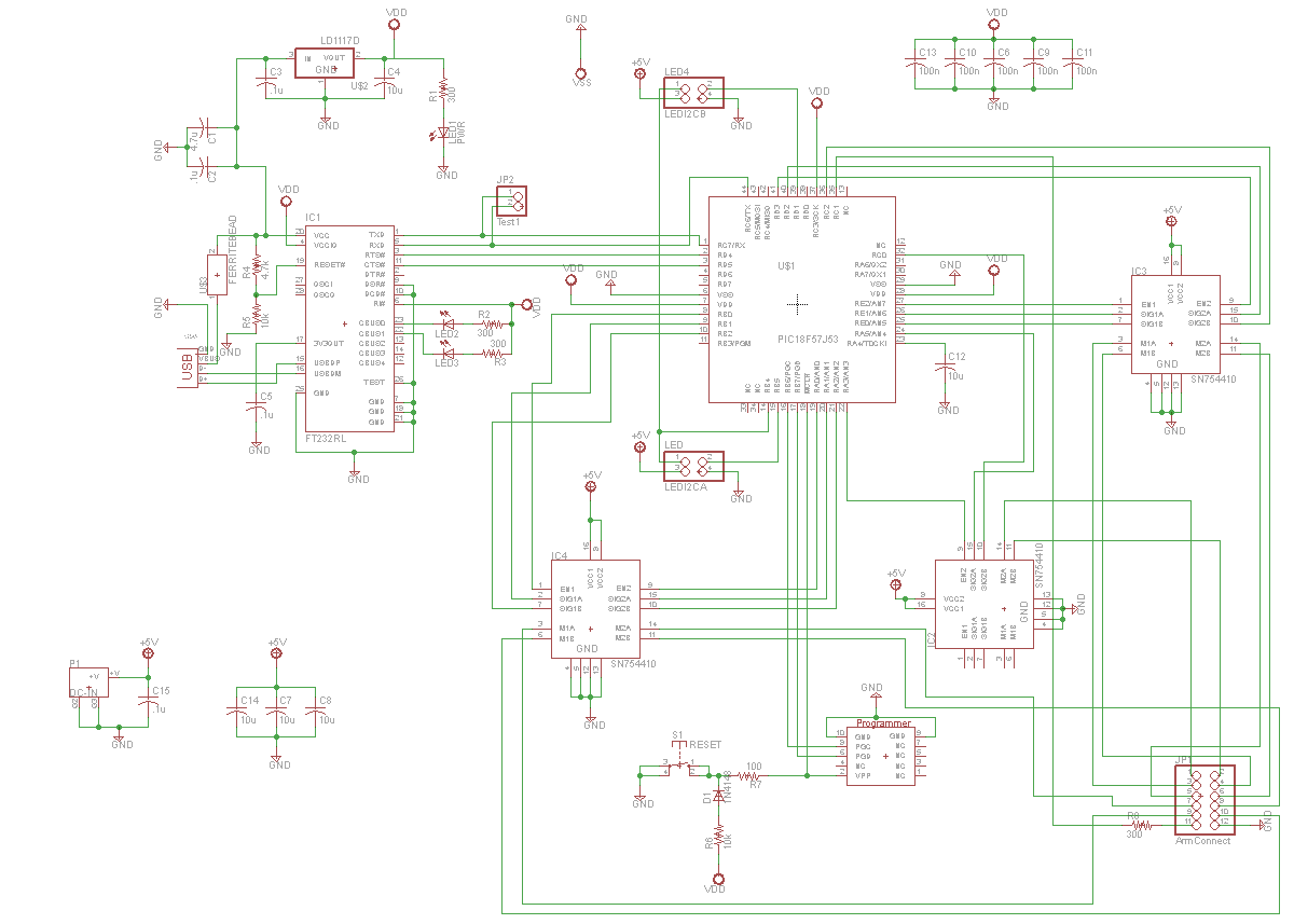
Main Board Schematic
LED Board Schematic
Main Board Layout
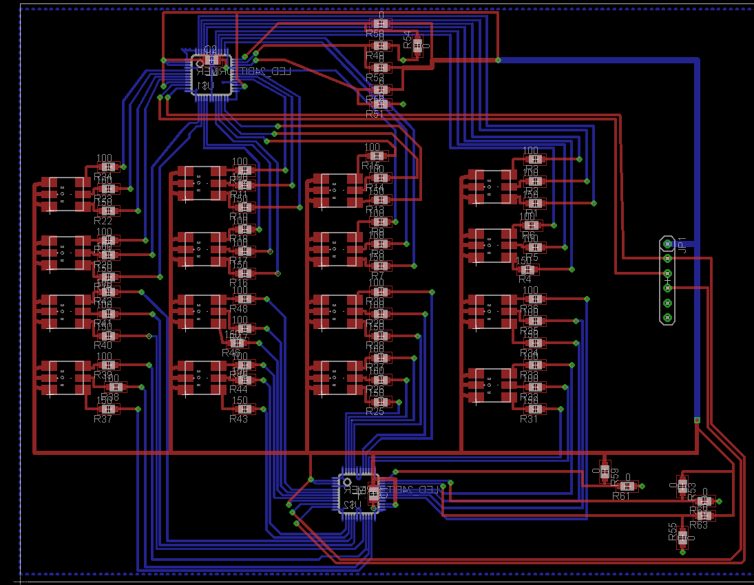
LED Board Layout
Final Documents
Final Report
User Manual
Final Code