Crystal Breath
Home
Overview
Documents
Code
Team
Code
Project Code
Board Layout Designed in Eagle
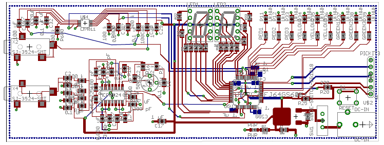
Schematic designed in Eagle