Gallery

To view videos, please use Chrome or Internet Explorer

Outdoor Testing

Initial Indoor Testing

Team Caddiellac

Team Caddiellac

Socializing

Team Caddiellac

Painting the cart

Matt painting the cart

Testing the visual tracking code

Testing the visual tracking code

Testing the visual tracking code

Testing the visual tracking code

Testing the visual tracking code

Testing the visual tracking code

Wiring it up

Testing the visual tracking code

Testing Drive Controls

Testing the visual tracking code

The Caddiellac

Caddiellac V1.2

The board schematic

Board Schematic

The board layout

Board design

The final board

Board design

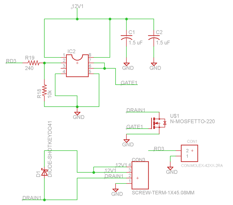
Motor Controller Schematic

Motor Controller Schematic

Motor Controller Board Design

Motor Controller Board Design