W.A.S.T.E.
Home
Sensors
Mobile App
MQTT
Eagle Files
To-Market Changes
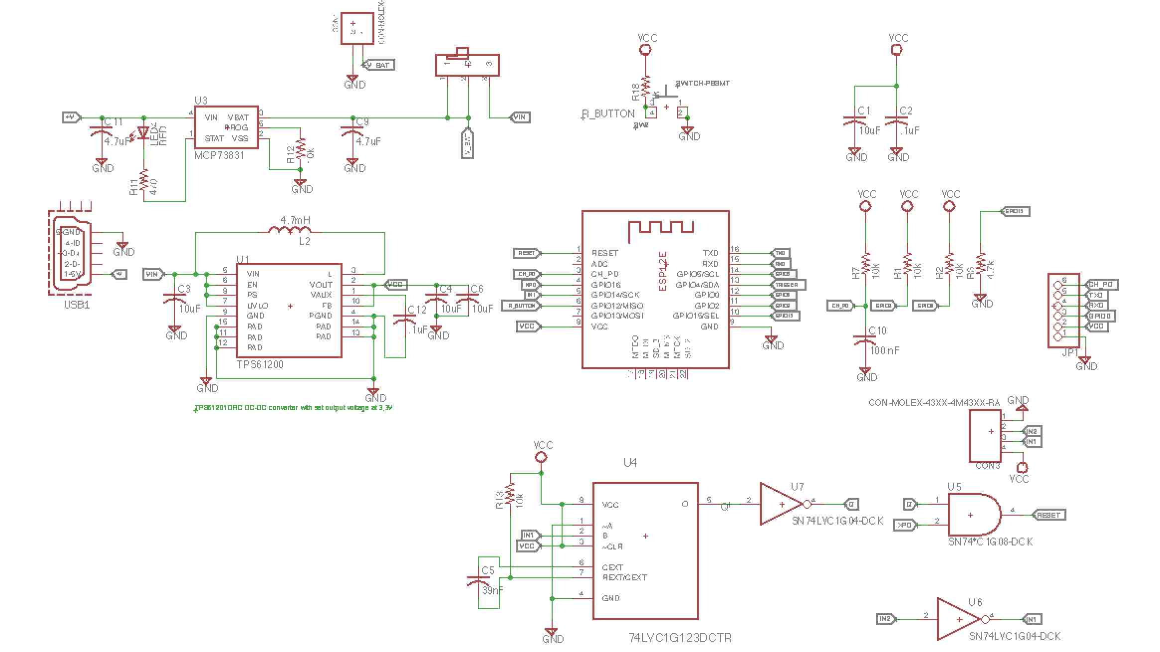
Eagle Files
All traces, all the time.
Board
Schematic