Documentation

Design proposal

Submitted in November 2016. A proposal to convince others this is a good idea.

High level design v1

Submitted in December 2016. Preliminary high level design.

High level design v2

Submitted in March 2017. Midsemester report.

Final Report

Submitted in May 2017. Final report. Includes what we tangibly accomplished and future revisions.

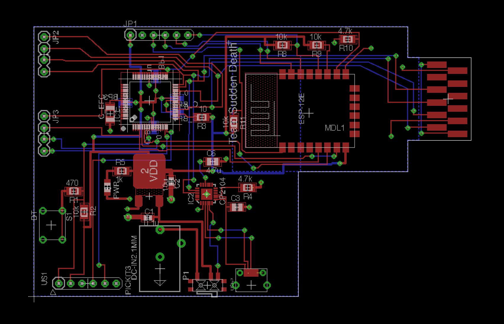
Board schematic

Designed on Eagle.

Poster

Demo day poster design.

Appendix A

Complete hardware schematics.

Appendix B

Complete software listings.

Appendix C

Parts and Components Data Sheets.